Párovanie zahŕňa:

Poznámka:
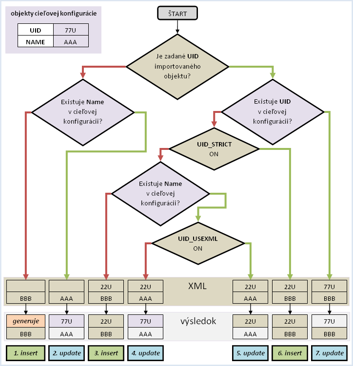
Pre jednoduchosť je v cieľovej konfigurácii pred importom iba jeden objekt s jedným stĺpcom.
Hodnoty UID, NAME, COL_IDX a COL_NAME sú skrátené a nezodpovedajú reálnym hodnotám.
Párovanie sa prioritne riadi hodnotou UID, respektíve COL_IDX.

Párovanie objektov s cieľovou konfiguráciou


Obrázok znázorňujúci párovanie objektov

Párovanie objektov pri importe

Obrázok znázorňuje sedem možných prípadov párovania pri importe XML súborov a výsledok importu.
V rozhodovacích blokoch červená šípka reprezentuje nevyhovenie podmienke a zelená, ak sa podmienke vyhovelo.
V troch prípadoch ide o import objektu a v štyroch o aktualizáciu objektu.
Na párovanie objektov má vplyv nastavenie importovacích parametrov UID_STRICT a UID_USEXML.

Pravidlá pre update:

  • pokiaľ sa UID objektu v cieľovej konfigurácii líši, rozhodujúce je nastavenie parametra UID_USEXML
  • pokiaľ sa NAME objektu v cieľovej konfigurácii líši, rozhodujúci je názov v XML (premenovanie)
  • pokiaľ sa ID objektu v cieľovej konfigurácii líši, vždy si ponechá svoju hodnotu v cieľovej konfigurácii

Pravidlá pre insert:

  • pokiaľ nie je UID objektu definované, vygeneruje sa nové
  • pokiaľ je ID objektu definované (iné ako nula), bude snaha ho rezervovať
  • ak sa rezervovanie ID nepodarí, alebo ID je nulové, vygeneruje sa nové ID

Párovanie objektových referencií s cieľovou konfiguráciou


Obrázok znázorňujúci párovanie objektových referencií

Párovanie objektových referencií pri importe

Obrázok znázorňuje tri možné prípady párovania objektových referencií objektov pri importe XML súborov.
Prvé dva prípady sú klasické a tretí je možný iba pri vypnutom importovacom parametri UID_STRICT.
V prvom prípade ignoruje skutočnosť, že NAME objektu a referencie je odlišné (spojenie cez UID).

Pri zapnutom parametri IGNR_REFS sa párovanie referencie môže vykonať výlučne cez NAME objektu (druhý prípad).

Párovanie stĺpcových referencií s cieľovou konfiguráciou


Obrázok znázorňujúci párovanie stĺpcových referencií

Párovanie objektových referencií pri importe

Obrázok znázorňuje dva možné prípady párovania stĺpcových referencií objektov pri importe XML súborov.
V prvom prípade ignoruje skutočnosť, že COL_NAME stĺpca a referencie je odlišné (spojenie cez COL_IDX).

Pri zapnutom parametri IGNR_REFS sa párovanie referencie môže vykonať výlučne cez COL_NAME objektu (druhý prípad).

Lavírovanie importovanými objektami a objektami cieľovej konfigurácie


Obrázok znázorňujúci lavírovanie importovanými objektami a objektami cieľovej konfigurácie

Lavírovanie importovanými objektami a objektami cieľovej konfigurácie

Pri párovaní objektových a stĺpcových referencií prioritne vyberá objekty a stĺpce z importovaných objektov.
Ak sa toto párovanie nepodarí, hľadá objekty a stĺpce v cieľovej konfigurácii.
Napríklad pri párovaní stĺpcovej referencie lavíruje cez importované objekty a objekty cieľovej konfigurácie.

Napíšte komentár