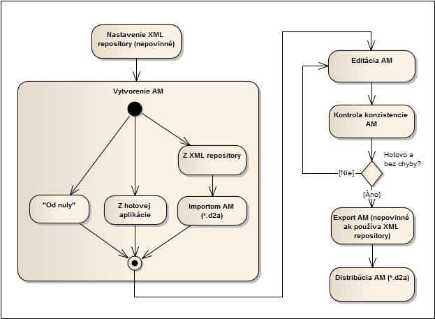
Vývojový cyklus aplikačného modulu je možné vyjadriť šiestimi základnými krokmi, ktorých postupnosť je znázornená na nasledovnom diagrame.
1. Nastavenie XML Repository pre aplikačný modul (nepovinné)
Pri vývoji aplikačného modulu, rovnako ako pri vývoji aplikácie, sú zjavné výhody použitia XML Repository. Toto sa od bežného repository nijako nelíši, je ale špecifické svojou konfiguráciou, ktorá by mala byť nasledovná.
Povolené nastavenia:
- Nastavenie času súboru podľa času modifikácie objektu.
- Kontrolovanie konfigurácie objektov pred exportom.
- Nastaviť ID = 0 pre exportované objekty.
- UTF-8 kódovanie exportovaných súborov.
- Export s nepovinným členstvom v skupinách.
- Export do "exportovacieho podadresára" objektu.
- Zmena rozmeru štruktúrovaných premenných s parametrizovaným rozmerom.
- Vynulovanie parametrizovaných konfiguračných vlastností.
Zakázané nastavenia:
- Rekurzívny export potomkov objektov.
- Rekurzívny export referencovaných objektov.
- Export systémových objektov a premenných.
- Export logov "života objektu".
Takýmto nastavením exportu objektov získame vždy XML súbory vhodné na vytvorenie archívu aplikačného modulu a následnú distribúciu modulu. Takto vytvorené XML súbory totiž nie sú závislé od aktuálnej konfigurácie parametrizovaných konfiguračných vlastností.
2. Vytvorenie aplikačného modulu
- "Od nuly"
Podľa návodu na tvorbu aplikačného modulu. - Z hotovej aplikácie
Vytvorením objektu typu Aplikačný modul a jeho parametrov, začlenením objektov aplikácie do aplikačného modulu a parametrizovaním zvolených konfiguračných vlastností. - Z XML Repository
XML súbory z XML Repository pre aplikačný modul nie je možné priamo naimportovať do aplikácie, čo je priamym dôsledkom exportovacieho nastavenia "Vynulovanie parametrizovaných konfiguračných vlastností", ktoré môže spôsobiť, že XML súbor obsahuje neplatnú konfiguráciu objektu. Preto je z nich potrebné najprv vytvoriť archív aplikačného modulu pomocou utility d2archive a následne sa riadiť krokom 4. - Importom archívu aplikačného modulu
Importom archívu aplikačného modulu získame funkčnú konfiguráciu aplikačného modulu. Hodnoty parametrov je možné kedykoľvek zmeniť cez položku rozšírených akcií nad objektom aplikačný modul:- Zobraziť/upraviť hodnoty parametrov modulu - touto položkou je možné zmeniť konfiguráciu hodnôt parametrov už naimportovaného modulu tak, aby sa zmena prejavila na členských objektoch.
V prípade, že modul staršej alebo novšej verzie už v aplikácii existuje, ešte pred samotným importom môžete získať užitočné informácie z položiek:- Porovnať parametre modulu - umožňuje odhaliť podozrivé zmeny v parametroch modulu (najmä zmenu závislosti, či odstránenie/pridanie parametra).
- Porovnať verejné členy modulu - umožňuje zistiť zmeny vo verejných členoch modulu – pridanie, odobratie, či zmenu konfigurácie verejných členských objektov.
3. Editácia aplikačného modulu
Pod editáciou aplikačného modulu sa rozumie editácia parametrov aplikačného modulu a ich použitia a editácia členských objektov. Počas editácie modulu sú tiež užitočné možnosti z rozšírených akcií aktivovaných nad objektom aplikačný modul ako napríklad:
- Zobrazenie závislostí modulu, ktoré informuje tvorcu modulu o tom, ktoré objekty iných modulov sú použité v členských objektoch.
- Zobrazenie použitia parametrov modulu podáva kompletnú informáciu o tom, kde je aký parameter použitý, pričom upozorňuje aj na použitie neplatných (zmazaných) parametrov.
- Premenovanie parametrov modulu umožňuje zmeniť mená parametrov so zachovaním konzistencie modulu tak, že ich premenuje aj pri všetkých použitých KV.
- Náhľad parametrov modulu zobrazuje vzhľad dialógu konfigurácie parametrov modulu pri jeho importe.
4. Kontrola aplikačného modulu
Pravidelným volaním kontroly aplikačného modulu počas vývoja zisťujeme, čo je potrebné v konfigurácii modulu zmeniť tak, aby bolo možné vytvoriť použiteľný archív AM. Kontrola je automaticky volaná pred exportom AM.
5. Export aplikačného modulu (nepovinné)
Export AM sa vykonáva cez položku rozšírených akcií otvorených nad objektom aplikačný modul. Vybratý objekt aplikačný modul a všetky jeho členské objekty budú exportované pri použití exportovacích nastavení popísaných v kroku 1. Pred samotným exportom automaticky prebehne aj kontrola konzistencie modulu, ktorá zabráni exportu v prípade nekonzistentnej konfigurácie modulu. Ak je použité XML Repository, objekty sú exportované automaticky pri každom uložení. Neprebieha však kontrola konzistencie modulu, preto ju je potrebné volať manuálne cez položku rozšírených akcií nad objektom aplikačný modul a zamedziť tak nekonzistentnému stavu modulu v XML Repository.
Zmeny vykonané editáciou aplikačného modulu môžu spôsobiť nekompatibilitu modulu s jeho staršou verziu. Na zistenie takýchto nekompatibilít sú užitočné nasledovné položky rozšírených akcií pre AM:
- Porovnať parametre modulu - porovnáva konfiguráciu parametrov staršej verzie AM s aktuálnou pomocou dialógu konfigurácie PAM, ktorý zobrazuje parametre, ktoré v novej verzii pribudli, odbudli, alebo zmenili svoju závislosť vzhľadom na iný parameter.
- Porovnať verejné členy modulu - porovnaním zoznamu verejných členov modulu aktuálnej a predchádzajúcej verzie (z archívu AM) získame zoznam verejných členských objektov, ktoré pribudli, odbudli, alebo boli zmenené. V prípade, že nejaký verejný člen v novej verzii odbudol, je potrebné zvýšiť major verziu AM, pretože takto zaniká spätná kompatibilita modulu.
6. Distribúcia aplikačného modulu
Vytvorenie archívu aplikačného modulu pomocou utility d2archive z XML súborov exportovaných objektov aplikačného modulu získané z XML Repository modulu alebo exportom AM.
Súvisiace stránky:

Pridať komentár